近日,安徽省教育厅以“皖教秘高[2016]189号”文公布了2016年高等学校省级质量工程项目名单,我校一批教学建设与改革研究项目获批准为2016年高等学校省级质量工程项目。
2016年省级质量工程项目申报工作从8月下旬启动,在教务处精心组织和学院推荐的基础上,经过院校两级的评审遴选,我校于9月下旬完成了向省教育厅的推荐申报工作。我校申报的项目包括:专业综合改革试点、精品资源共享课程、大规模在线开放课程(MOOC)、教学研究(包括重大、重点和一般)、教学名师、教坛新秀、教学成果(竞赛类)、示范实验实训中心、虚拟仿真实验教学中心、大学生创客实验室等10类。
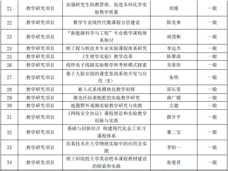
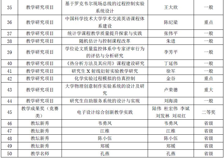
经过省教育厅组织的专家评审,我校“新能源英才班专业综合改革试点”入选专业综合改革试点项目,“算法基础”入选省级精品资源共享课程,“思想道德修养与法律基础”等3门课程入选省级大规模在线开放课程(MOOC)示范项目,“中国科学技术大学工程科学实验中心”入选示范实验实训中心,“生命科学虚拟仿真实验教学中心”入选虚拟仿真实验教学中心,“大学生创客空间”入选大学生创客实验室建设计划,“面向创新人才培养的力学实验实训教学综合改革研究”等36个教学研究项目被评为省级教学研究项目。另外,我校孔燕等4位教授荣获省级教学名师称号,韦勇凤等4位青年教师荣获省级教坛新秀称号,“电子设计综合创新教学实践”荣获竞赛类教学成果二等奖(详见附表)。
实施质量工程是提高高等学校教育教学质量的重要举措。省教育厅要求各高等学校要紧紧围绕科学定位、特色发展、提高质量的总体目标,进一步完善并积极实施本校教学改革和教学质量建设方案,统筹安排和协调组织国家、省、高校三级质量工程项目,进一步加强各级质量工程项目建设的执行和监督力度,确保项目建设进度、建设投资和预期目标的实现。
(教务处)
附我校2016年省级质量工程项目名单一览表




